模型来源:https://www.element3ds.com/forum.php?mod=viewthread&tid=354412
做个模型的局部轮廓,可以在unity里更方便制作流光效果
这个ak的模型来自微元素,obj格式,导入blender后涉及到一些材质指定
1/导入OBJ文件(底下的有legacy的导入obj是旧版的导入,这里选的是新版的)

2/导入界面参数如图,全是默认的

3/点开右边材质属性,可以看到已经分好了很多材质球,对应不同贴图(也可能同一个贴图,对应多个材质球)

4/选中其中一个材质球

5/进入编辑模式,才会出现“选择”按钮,可以选择1号材质球对应的部分

6/

7/直接把贴图连接到基础色

8/继续选择下一个材质球

9/重复上面操作,直到整完所有材质(枪口的贴图丢失了,我随便放了一张)

10/在Layout界面里,可以点击右上角图标,显示材质。以上就是赋材质的部分了。

11/开始各种分离,直到把红色护木部分的轮廓分离出来。
(这个地方我选择了6号材质球的部分,所以只显示了护木这个部分的UV)

12/可以点击左上角两个箭头的标志,切换两个窗口之间的“关联”情况。

13/可以选到自己想看到贴图作为uv背景

14/因为好几个材质球的UV重叠,不好选择,所以先只选择6号材质球的部分,将6号的单独分离

15/

16/现在可以选出6号材质球红色的护木部分了

17/将红色部分分离出来,才能只选择红色部分的锐边,否则会把整个部件的锐边都选上

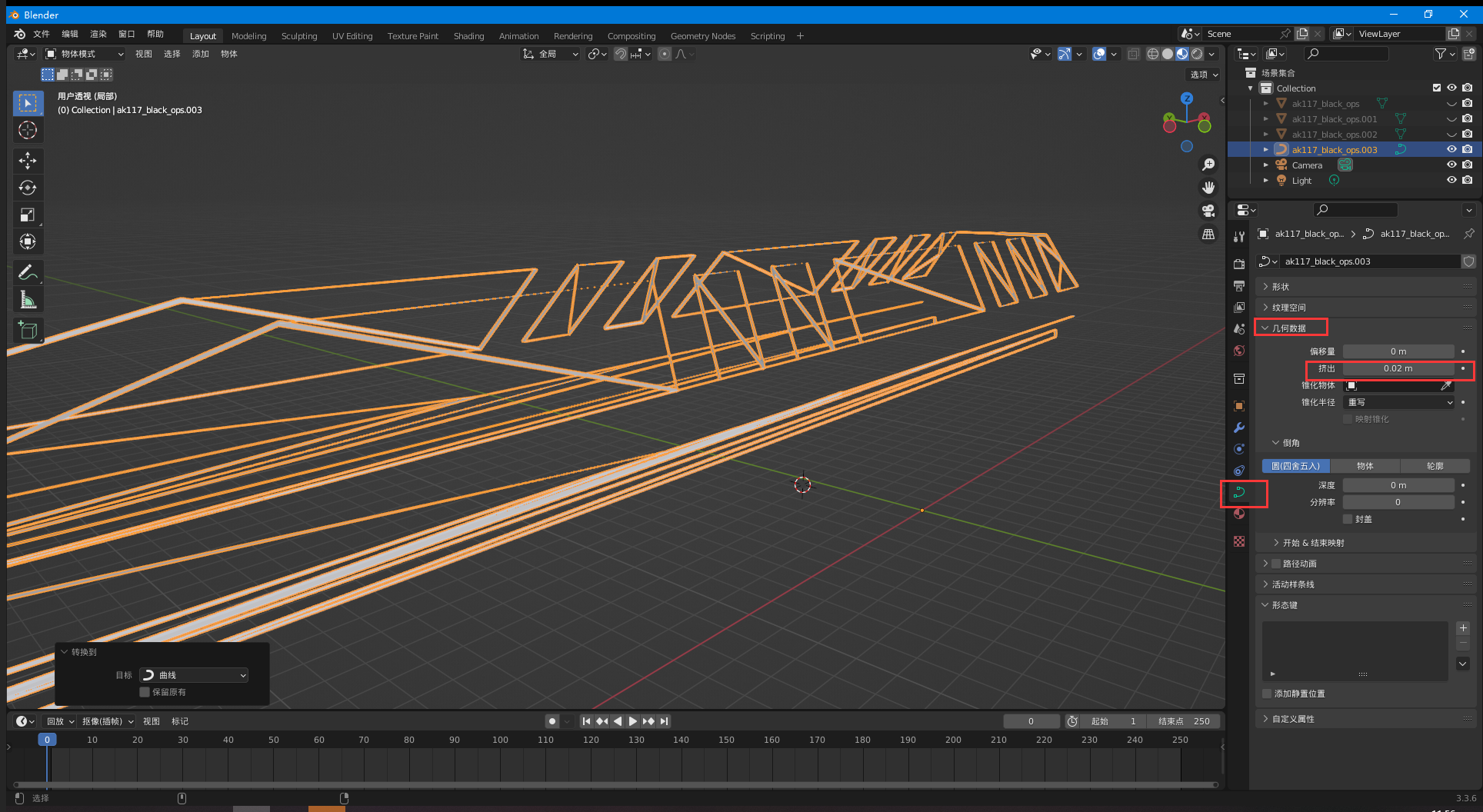
18/选择锐边

19/为了方便,我又又又把锐边分离出来

20/虽然选择的是“边”,但其中还有一些面,可以仅删除面,来得到干净的“边”

21/转化为曲线

22/转化为曲线后,就可以在右边的曲线属性栏里添加挤出数值或是倒角数值了。最后导出即可
